Analog Devices Inc. ADR1399H-EBZ Evaluation Board

Analog Devices Inc. ADR1399H-EBZ Evaluation Board is designed to facilitate the evaluation of the ADR1399, ultra-stable, 7.05V, Shunt Voltage Reference in a 4-lead TO-46 package.

The Board provides ease of use, and the DUT is elevated on its leads to an increase in the thermal isolation from the 4-layer board ground planes.

The ADI ADR1399H-EBZ Evaluation Board has isolated power, indicating that the Reference output is effectively floated, removing the likelihood of ground loops. The isolation is bridged only by a 1Meg resistor. Power may be supplied via the USB-C™ cable, or 5V may be applied to “VUSB,” or power can be back driven onto the regulator outputs at “VPRE” or V+.” The ultra-stable 7.05V is brought out to banana jacks and an edge-mounted SMA connector.

Features

  • Enables efficient prototyping
  • User-defined circuit configuration
  • Edge mounted SMA connector
  • Simple connection to test equipment and other circuits
  • RoHS compliant

Required Equipment

  • USB-C Compatible charger / power supply, or
  • Benchtop Lab Supply
  • Several Digit DMM (such as HP3458 or Keithley 2001)
  • Two banana plug cables, or
  • One SMA to meter-compatible cable

Overview

Analog Devices Inc. ADR1399H-EBZ Evaluation Board

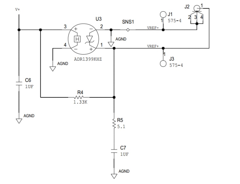
Schematic

Schematic - Analog Devices Inc. ADR1399H-EBZ Evaluation Board
Published: 2022-01-13 | Updated: 2022-03-11