Analog Devices Inc. EVAL-ADG5421FEBZ Evaluation Board
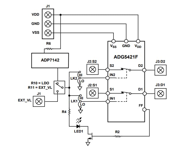
Analog Devices Inc. EVAL-ADG5421FEBZ Evaluation Board allows users to evaluate the ADG5421F. The ADG5421F is a Dual SPST Switch that features overvoltage protection, power-off protection, and overvoltage detection on the source pins. The ADG5421F is soldered to the center of the EVAL-ADG5421FEBZ Evaluation Board, and 2-wire screw terminals are provided to connect to each of the source and drain pins. Three screw terminals are used to power the device, with a fourth terminal used to provide a user-defined digital voltage to supply the LED, which is mounted to provide a visual indication of the fault status of the switch.Features
- Supply voltages
- ±5V to ±22V Dual supply
- 8V to 44V Single supply
- Protected against overvoltage on the source pins
- Signal voltages up to −60V and +60V
- LED for visual overvoltage indication
- Parallel interface compatible with 1.8V logic
Required Equipment
- DC voltage source
- ±5V to ±22V for dual supply
- 8V to 44V for single supply
- 5V Optional digital voltage source
- Analog signal source
- Method to measure voltage, such as a digital multimeter (DMM)
SETUP
Block Diagram
Published: 2021-06-18
| Updated: 2022-03-11
