Analog Devices / Maxim Integrated MAX17633 Synchronous Step-Down DC-DC Converters
Analog Devices MAX17633 Synchronous Step-Down DC-DC Converters are high-efficiency, high-voltage, synchronous step-down DC-DC converters with integrated MOSFETs operating over an input voltage range of 4.5V to 36V. These devices can deliver up to 3.5A current. MAX17633A and MAX17633B are the fixed 3.3V and 5V output-voltage parts. MAX17633C is an adjustable-output voltage (0.9V to 90% of VIN) part. Built-in compensation across the output-voltage range eliminates the need for external components.The Analog Devices MAX17633 features peak-current-mode control architecture. The device can be operated in forced pulse-width modulation (PWM), pulse frequency modulation (PFM), or discontinuous-conduction mode (DCM) to enable high efficiency under full-load and light-load conditions. The MAX17633 offers a low minimum on-time that allows high switching frequencies and smaller solution sizes.
Features
- Reduces external components and total cost
- No Schottky - synchronous operation
- Internal compensation components
- All-ceramic capacitors, compact layout
- Reduces the number of DC-DC regulators to stock
- Wide 4.5V to 36V input
- Adjustable output range from 0.9V to 90% of VIN
- Delivers up to 3.5A overtemperature range
- 400kHz to 2.2MHz adjustable frequency with external synchronization
- Available in a 20-pin, 4mm×4mm TQFN package
- Reduces power dissipation
- Peak efficiency > 90%
- PFM and DCM modes enable enhanced light-load efficiency
- Auxiliary bootstrap supply (EXTVCC) for improved efficiency
- 2.8μA shutdown current
- Operates reliably in adverse industrial environments
- Hiccup-mode overload protection
- Adjustable and monotonic startup with pre-biased output voltage
- Built-in output-voltage monitoring with RESET
- Programmable EN/UVLO threshold
- Overtemperature protection
- High industrial -40°C to +125°C ambient operating temperature range / -40°C to +150°C junction temperature range
Applications
- Industrial control power supplies
- General-purpose Point-of-Load
- Distributed supply regulation
- Base-station power supplies
- Wall transformer regulation
- High-voltage single-board systems
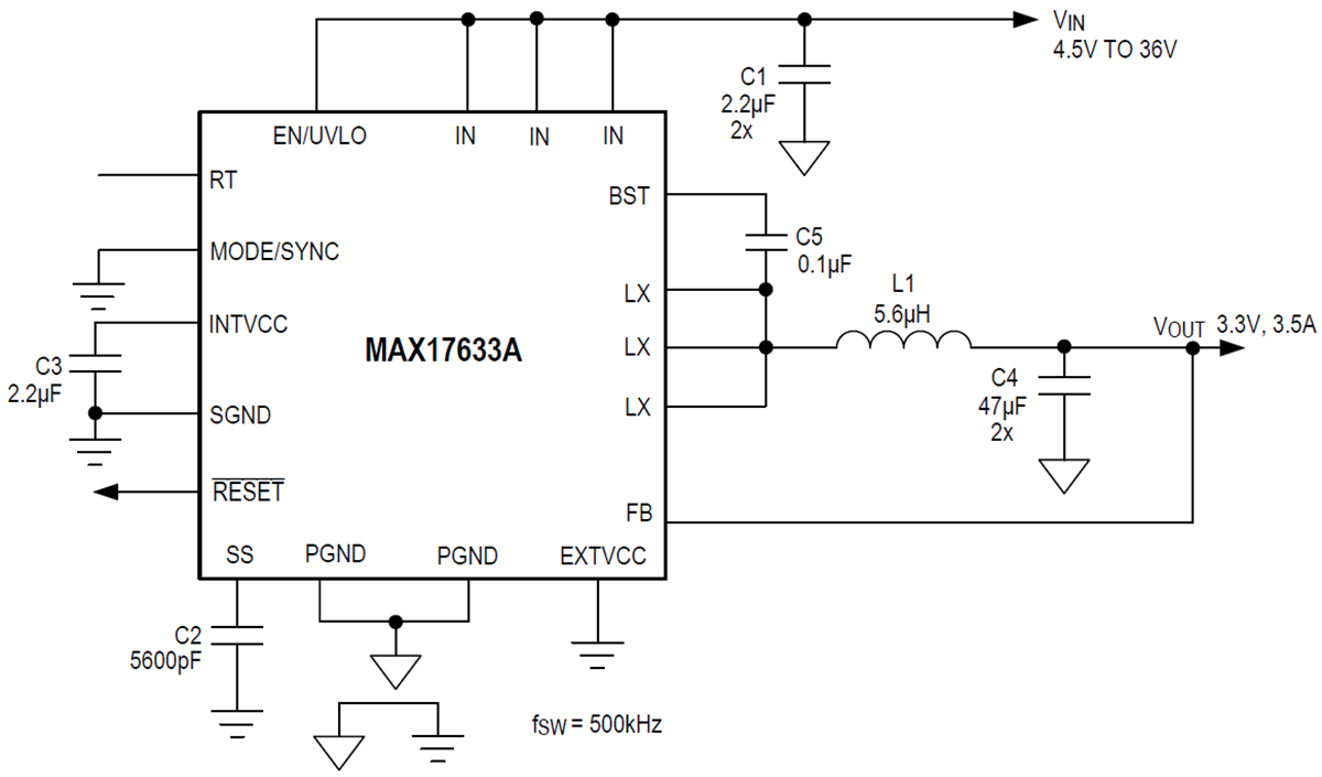
Typical Application Circuit
Published: 2018-08-30
| Updated: 2023-04-25
