Microchip Technology WILCS02 Wi-Fi® Network Controller ICs/Modules

Microchip Technology WILCS02 Wi-Fi® Network Controller Modules are fully RF and Wi-Fi Alliance™-certified wireless modules based on the WILCS02IC single chip 2.4GHz and IEEE® 802.11b/g/n-compliant IC. The WILCS02IC features an integrated High-Power Amplifier (HPA), Low-Noise Amplifier (LNA), and Radio Frequency (RF) switches for TX/RX control. WILCS02IC is a Link Controller IC with a hardware-based security accelerator. The WILCS02IC and WILCS02 module operates at a single supply voltage VDD and VDDIO (3.3V typical).

The Microchip Technology WILCS02 module provides a Secure Digital Input Output (SDIO) or Serial Peripheral Interface (SPI) to interface with the host controller. It is available with either an onboard Printed Circuit Board (PCB) antenna or a U.FL connector for an external antenna.

Features

  • Compliant with IEEE 802.11b/g/n single spatial stream of 20MHz channel bandwidth
  • Protected Management Frame (PMF) handled in hardware, WPA3 support
  • Integrated Power Amplifier (PA), TX/RX switch and power management
  • Internal flash memory (up to 2MB) to store firmware
  • Immutable secure boot with hardware root of trust
  • Security
    • Hardware-accelerated security modes (CryptoMaster) with built-in Direct Memory Access (DMA) support
      • Encryption engines [Advanced Encryption Standard (AES) and Triple Data Encryption Standard (TDES) with different NIST modes of operation]; Electronic Code Book (ECB), Cypher Block Chaining (CBC), Counter Mode (CTR), Cypher Feedback Mode (CFB), and Output Feedback Mode (OFB); 128b, 192b, and 256b AES key sizes
      • SHA-1/SHA-2, AES GCM (Galois/Counter mode), and HMAC/AES CMAC authentication engines
      • On-chip oscillator for Non-Deterministic Random Number Generator (NDRNG)
    • Multi-purpose public key crypto engine supporting the following algorithms
      • Elliptic-Curve Cryptography (ECC)/ECDH/ECDSA with standard NIST prime curves up to 521-bit, Curve25519 and Ed25519
      • RSA up to 2048-bit keys
  • Supports host-assisted firmware side-loading
  • Hardware-based IEEE 802.15.2 compliant 3-wire Packet Traffic Arbitration (PTA) interface for Wi-Fi/BLUETOOTH® coexistence
  • SDIO/SPI host interface on a supported Linux host system
  • Secure Device Firmware Upgrade (DFU)
  • Operating conditions
    • WILCS02IC
      • 3.0V to 3.6V operating voltage VDD and VDDIO, 3.3V typical
      • -40°C to +105°C operating temperature range
    • WILCS02 module
      • 3.0V to 3.6V operating voltage VDD and VDDIO, 3.3V typical
      • -40°C to +85°C operating temperature range
  • Variants
    • PCB antenna (WILCS02PE)
    • U.FL connector for external antenna (WILCS02UE)
  • Package options
    • 48-pin Very Thin Quad Flat No-lead (VQFN), 7mm x 7mm x 0.9mm (WILCS02IC)
    • 28-pin SMD package with RF shield on top, 21.7mm x 14.7mm x 2.1mm (WILCS02 module)
  • Certifications
    • WILCS02 module certified to FCC, ISED, UKCA, and CE radio regulations and Wi-Fi Alliance™
    • RoHS and REACH compliant

Applications

  • Smart factories and control devices
  • Security systems and CCTV
  • Smart momes/lighting and smart locks
  • Computing, Wi-Fi dongles, and protocol bridging
  • Remote control
  • Wearable smart devices
  • Industrial control

Block Diagram

Block Diagram - Microchip Technology WILCS02 Wi-Fi® Network Controller ICs/Modules

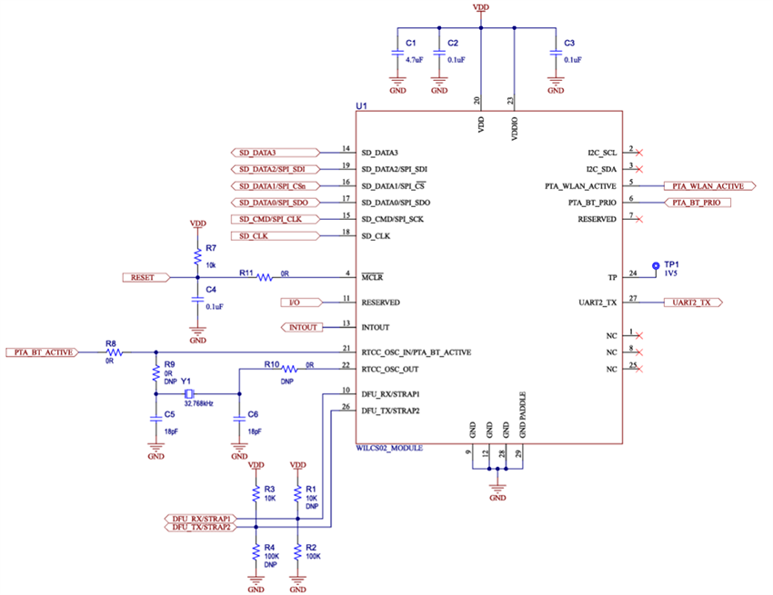
Connection and Interface Diagram

Location Circuit - Microchip Technology WILCS02 Wi-Fi® Network Controller ICs/Modules
Published: 2024-11-11 | Updated: 2025-06-26