Monolithic Power Systems (MPS) MP28167GQ Integrated Buck-Boost Converters

Monolithic Power System (MPS) MP28167GQ 4-Switch Integrated Buck-Boost Converters can regulate the output voltage from 2.8V to 22V wide input voltage range with high efficiency. The MP28167GQ implements a constant-on-time control in buck mode and constant-off-time control in boost mode, delivering a fast load transient response as well as smooth buck-boost mode transient.

The MPS MP28167GQ 4-Switch Integrated Buck-Boost Converters feature a forced PWM switching mode and programmable output CC (Constant Current) current limit, which supports flexible design for different applications. The MP28167GQ also offers OCP/OVP/UVP, thermal shutdown protection, and is housed in a 16-pin QFN (3mm x 3mm) package.

Features

  • Wide 2.8V to 22V operating input-voltage range
  • Fixed 5V output voltage
  • 3A Output current or 4A input current
  • 130mV Line drop compensation
  • 500kHz Fixed switching frequency
  • Forced PWM switching mode
  • Four Low RDS(ON) internal buck power MOSFETs
  • Adjustable accurate CC output-current limit with internal sensing FET
  • Output over-voltage hiccup protection
  • Output short circuitry hiccup protection
  • Over temperature shutdown
  • EN Shutdown discharge function
  • Available in a QFN-16 (3mm x 3mm) package

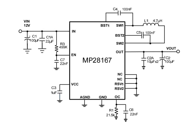
Typical Application

Application Circuit Diagram - Monolithic Power Systems (MPS) MP28167GQ Integrated Buck-Boost Converters

Efficiency vs. Output Current

Chart - Monolithic Power Systems (MPS) MP28167GQ Integrated Buck-Boost Converters
Published: 2021-01-19 | Updated: 2022-03-11