Power Integrations InnoSwitch™3-EP ICs

Power Integrations InnoSwitch™3-EP ICs simplify the design and build of flyback power converters, mainly those requiring high efficiency and compact size. The InnoSwitch3-EP family incorporates primary and secondary controllers and safety-rated feedback into a single IC.

The Power Integrations InnoSwitch3-EP ICs combine numerous protection features, including line over and undervoltage protection, output overvoltage and over-current limiting, and over-temperature shutdown. The devices have standard and peak power delivery options and commonly used auto-restart protection actions.

Features

  • Highly integrated, compact footprint
    • High efficiency across the load range
    • PowiGaN™ technology, up to 100W without heat sinks
    • Multi-mode Quasi-Resonant (QR) / CCM flyback controller, high voltage switch, secondary-side sensing and synchronous rectification driver
    • Excellent multi-output cross-regulation with weighted Secondary-Side Regulation (SSR) feedback and synchronous FETs
    • Integrated FluxLink™, HIPOT-isolated feedback link
    • Exceptional CV/CC accuracy, independent of external components
    • Adjustable, accurate output current sense using an external resistor
  • Advanced protection/safety
    • Open SR FET-gate detection
    • Fast input line UV/OV protection
    • Auto-restart fault response for output OVP
    • 725V and 750V switches for excellent surge withstand
    • 900V and 1700V switch for industrial design or extra safety margin
  • EcoSmart™, energy efficient
    • Less than 30mW no-load, including line sense
    • Easily meets all global energy efficiency regulations
  • Optional features
    • Output UV protection
    • With auto-restart peak power delivery
  • Full safety and regulatory compliance
    • Reinforced isolation
    • Isolation voltage of >4000VAC
    • 100% production HIPOT tested
    • UL1577 isolation voltage 4000VAC (maximum), TUV (EN62368-1), CQC (GB4943.1), and DIN EN IEC 60747-17 (VDE 0884-17) safety approved
    • Excellent noise immunity enables designs that achieve class “A” performance criteria for EN61000-4 suite; EN61000-4-2, 4-3 (30V/m), 4-4, 4-5, 4-6, 4-8 (100A/m) and 4-9 (1000A/m)
  • Green package, Halogen-free, and RoHS-compliant

Applications

  • Auxiliary, standby, and bias power supplies for appliances, computers, and consumer products
  • Utility meters, smart grid, and industrial power supplies

Videos

Normalized Primary Current vs. Frequency

Performance Graph - Power Integrations InnoSwitch™3-EP ICs

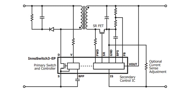
Typical Application Schematic

Schematic - Power Integrations InnoSwitch™3-EP ICs

Primary Controller Block Diagram

Block Diagram - Power Integrations InnoSwitch™3-EP ICs

Secondary Controller Block Diagram

Block Diagram - Power Integrations InnoSwitch™3-EP ICs
Published: 2023-09-22 | Updated: 2025-11-18