STMicroelectronics VIPer35 High Voltage Converters

STMicroelectronics VIPer35 High Voltage Converters integrate an 800V rugged power MOSFET with a quasi-resonant current mode PWM control. STMicroelectronics VIPer35 converters offer very low consumption and operate in burst mode under light load conditions and meet severe energy-saving standards.

VIPer35 converters feature brown-out, enabling the IC to set the switch-off and switch-on threshold independently of each other. The quasi-resonant operation reduces the level of EMI and the quantity of components in the application and reduces switching losses and improves power conversion efficiency. These voltage converters feature high-level protections like output overvoltage, short circuit and thermal shutdown with hysteresis. The ICs are automatically restarted after the removal of a fault condition.

Features

  • 800V avalanche-rugged power MOSFET allowing ultra wide range input VAC to be achieved
  • Embedded HV start-up and senseFET
  • Quasi-resonant current mode PWM controller with drain current limit (IDlim)
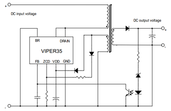
  • Support isolated flyback topology with an optocoupler
  • 136kHz (L type) and 225kHz (H type) frequency limits
  • Multifunction ZCD pin
    • Zero-current detection
    • Overcurrent protection threshold (IDlim) setup
    • Output overvoltage protection (auto-restart)
    • Feed-forward compensation

Applications

  • Auxiliary power supplies
  • Adapters/chargers for PDAs, camcorders, shavers, tablets, video games, and set-top boxes
  • Supplies for industrial systems, metering, and appliances

Schematic & Block Diagram

Published: 2015-09-30 | Updated: 2022-03-11