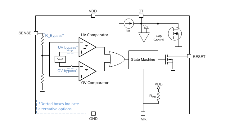
Texas Instruments TPS3703/TPS3703-Q1 Automotive Window Supervisor
Texas Instruments TPS3703/TPS3703-Q1 Automotive High-Accuracy Window Supervisor is ideal for systems operating on low-voltage supply rails with narrow margin supply tolerances. The TPS3703-Q1 Window Supervisor is offered in a small 6-pin DSE package and does not require external resistors for setting overvoltage and undervoltage reset thresholds, further optimizing overall accuracy, cost, and solution size and improving reliability for safety systems.The low threshold hysteresis, internal glitch immunity, and noise filters prevent false reset resulting from erroneous signals when the monitored voltage supply is in its normal range of operation. Each device is designed with two reset time delays that use the Capacitor Time (CT) pin to configure by connecting to a capacitor.
A separate SENSE input and VDD pin allow for the redundancy sought by high-reliability systems. The TPS3703/TPS3703-Q1 has a low typical quiescent current specification of 4.5µA (typical). The Texas Instruments TPS3703-Q1 devices are AEC-Q100 qualified for automotive applications.
Features
- Qualified for automotive applications
- AEC-Q100 qualified with the following results
- Device temperature grade 1 (-40°C to +125°C ambient operating temperature)
- Device HBM ESD classification level 2
- Device CDM ESD classification level C7B
- High threshold accuracy
- ±0.25% (typical)
- ±0.7% (-40°C to +125°C)
- Fixed window threshold levels
- 50mV steps from 500mV to 1.3V
- 1.5V, 1.8V, 2.5V, 2.8V, 2.9V 3.3V, 5V
- Available in UV or OV threshold only
- User-adjustable voltage threshold levels
- Internal glitch immunity and hysteresis
- Input voltage range of 1.7V to 5.5V
- Undervoltage lockout (UVLO) of 1.7V
- Low quiescent current of 7µA (Max)
- Tolerance available from 3% to 7% in 1% steps
- Fixed time delay options of 50µs, 1ms, 5ms, 10ms, 20ms, 100ms, 200ms
- Programmable time delay option with a single external capacitor
- Open-drain active low UV and OV monitor
- RESET voltage latching output mode
Applications
- Advanced driver assistance system (ADAS)
- Camera
- Sensor fusion
- HEV/EV
- FPGA, ASIC, and DSP-based systems
Datasheets
Block Diagram
Published: 2019-05-20
| Updated: 2024-08-19
