Toshiba TCR3RM 300mA Low Dropout Regulators
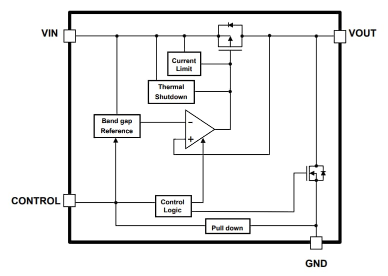
Toshiba TCR3RM 300mA Low Dropout Regulators are CMOS general-purpose single-output voltage regulators with an on/off control input. The TCR3RM provides a low output voltage noise and ultra-high ripple rejection ratio. The LDOs are offered in fixed output voltages between 0.9V and 4.5V and can drive up to 300mA. The devices support overcurrent protection, thermal shutdown, and auto discharge.The Toshiba TCR3RM 300mA Low Dropout Regulators feature a high ripple rejection ratio of 100dB (f = 1kHz, 2.8V output).
The TCR3RM is housed in the ultra-small plastic mold DFN4C/DFN4F (1.0mm x 1.0mm; t 0.38mm package. The TCR3RM series coordinates with small ceramic input and output capacitors, making it ideal for portable applications that require high-density board assembly, such as cellular phones.
Features
- Ultra small package DFN4C/DFN4F (1.0mm x 1.0mm; t 0.38mm (Typ.))
- High ripple rejection ratio 100dB (Typ.) @1kHz (VOUT = 2.8V)
- High ripple rejection ratio 93dB (Typ.) @10kHz (VOUT = 2.8V)
- High ripple rejection ratio 68dB (Typ.) @100kHz (VOUT = 2.8V)
- High ripple rejection ratio 68dB (Typ.) @1MHz (VOUT = 2.8V)
- Low output noise voltage (VNO = 5uVrms (Typ.) at 10Hz ≤ f ≤100kHz)
- Low quiescent current (IB = 7uA (Typ.) at IOUT = 0mA)
- Overcurrent protection
- Thermal shutdown
- Auto-discharge
- Low dropout voltage
- VDO = 130mV (Typ.), VOUT = 2.8V, IOUT = 300mA
- Wide range output voltage line up (VOUT = 0.9V to 4.5V)
- Pull down connection between CONTROL and GND
- Ceramic capacitors can be used (CIN = 1μF, COUT =1μF)
Applications
- Power IC developed for portable applications
Pin Assignments
Block Diagram
Published: 2022-01-12
| Updated: 2022-03-11
