Infineon Technologies REF_XDPS21081_65W1 USB-PD SMPS Reference Design
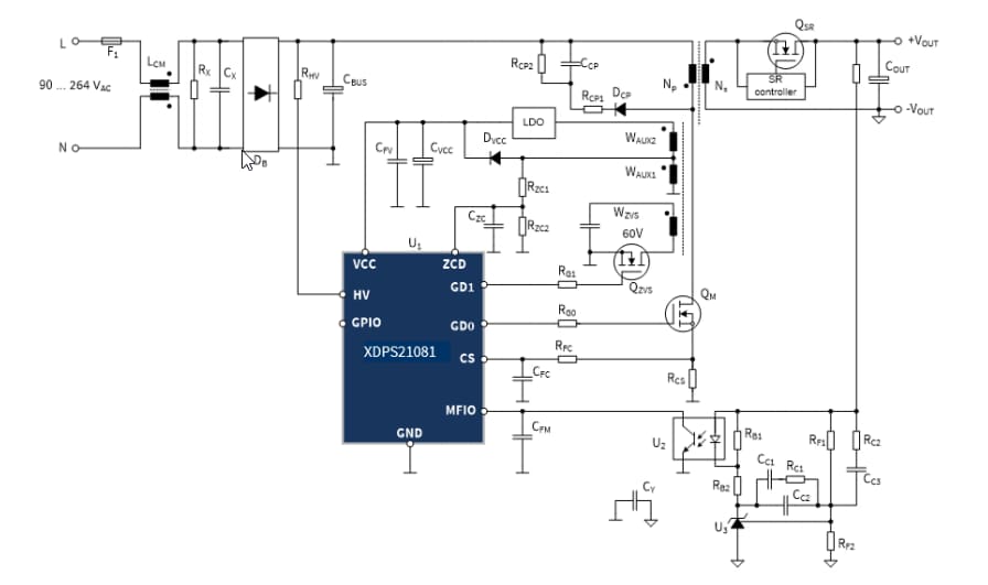
Infineon Technologies REF_XDPS21081_65W1 USB-PD SMPS Reference Design features a digital flyback controller, 600V CoolMOS™ C7 Superjunction MOSFET, OptiMOS™ PD synchronous-rectification MOSFET, a 30V OptiMOS™ MOSFET which serves as a safety switch and a small-signal-MOSFET. The Reference Design meets various regulatory limits and allows for small form factor designs.The Infineon REF_XDPS21081_65W1 USB-PD SMPS Reference Design is a 65W USB-PD type C charger with a universal input voltage range of 90VAC~264VAC. The Design supports a 5V/3A, 9V/3A, 12V/3A, 15V/3A, and 20V/3.25A output.
Features
- Universal input voltage range 90~264VAC
- Up to 65W continuous power with peak efficiency of more than 93%
- Fixed output: 5V/3A, 9V/3A, 12V/3A, 15V/3A, 20V/3.25A
- Meets EU CoC Tier 2 and DoE Energy Star Level VI average efficiency and no-load input power requirements
Applications
- USB-PD
- Charging
- Consumer goods
- Power supply
- SMPS
List of Components
• Forced Quasi-Resonant ZVS Flyback Controller (XDPS21081)
• 600V CoolMOS™ C7 Power Transistor (IPL60R185C7)
• OptiMOS™ Small-Signal Transistor (BSL606SN)
• OptiMOS™ 5 100V Power Transistor (BSC0802LS)
• OptiMOS™ PD Power Transistor (BSZ0905PNS)
Additional Resources
Simplified demo circuit
PCB Layout
Published: 2021-05-24
| Updated: 2022-03-15
